La Gestione del Tempo per l’efficienza personale
Questo articolo tratta di gestione del tempo (time management) e di come migliorare la propria organizzazione personale al fine di liberare energia e sentirsi soddisfatti in una vita piena di impegni!
Troverai i risultati di alcuni studi scientifici, suggerimenti e consigli pratici su come pianificare e gestire al meglio il tuo tempo. Partiamo!
“Non dire di non avere abbastanza tempo. Hai esattamente lo stesso numero di ore al giorno che sono state date a Helen Keller, Pasteur, Michelangelo, Madre Teresa, Leonardo da Vinci, Thomas Jefferson e Albert Einstein.”
– H. Jackson Brown Jr.
Gestione del tempo: i 2 pilastri
È uso comune riferirsi alla gestione del tempo come una pratica necessaria per divincolarsi dalle enormi sollecitazioni dei giorni d’oggi, dimenticando che l’elemento tempo (in termini pratici) è il semplice scorrere delle lancette di un orologio.
Quando i miei clienti mi raccontano di voler “Gestire meglio il tempo” ribatto solitamente questa frase:
“Vuoi gestire meglio il tuo tempo per ottenere cosa?”
Le risposte a questa domanda hanno sovente un legame con il raggiungimento di obiettivi personali/professionali, con la volontà di cambiare stile di vita (leggasi eliminare lo stress) o con il desiderio di bilanciare gli impegni di lavoro e quelli privati.
Quando impieghiamo bene il nostro tempo siamo infatti focalizzati verso le azioni che ci condurranno al successo e proviamo una sensazione di calma rispetto a impegni e scadenze.
Ecco dunque il primo caposaldo sulla gestione del tempo! Possiamo individuare due pilastri centrali su cui muovere le nostre riflessioni in materia: obiettivi e stress.
“Quello che davvero è importante nell’organizzazione personale è che il sistema che adotti per gestire il tempo ti permetta di raggiungere i tuoi obiettivi con leggerezza e appagamento.”
Sarai davvero soddisfatto della tua gestione del tempo solo se sentirai di muoverti verso i tuoi obiettivi e solo se ciò avverrà in maniera quanto più possibile rilassante. A tal proposito ti consiglio la lettura dell’articolo Obiettivi Smart: come definire obiettivi.
I 4 quadranti di Eisenhower organizzarsi al meglio
Quando si parla di gestione del tempo uno dei modelli di riferimento è senza dubbio la matrice di Eisenhower.
Il generale e politico statunitense definì infatti la gestione del tempo sulla base di due parametri che qualificano le attività in corso: urgenza e importanza.
A partire da questi due parametri si costruisce la cosiddetta matrice di Eisenhower, che classifica le attività quotidiane in questo modo:

Rispetto a questo sistema di analisi si è detto molto in passato. La matrice di Eisenhower conosciuta come “i 4 quadranti del tempo” non dà vere e proprie istruzioni su come comportarsi quotidianamente per gestire lo stress e il sovraccarico di impegni. Si tratta in realtà di uno schema per riflettere sul proprio flusso di lavoro e rendersi consapevoli del rischio di finire in un quadrante improduttivo.
Getting Things Done (GTD) per un migliore time management
La metodologia Getting Things Done (conosciuta con l’acronimo GTD), è stata ideata dal consulente americano David Allen che nel suo Best Seller internazionale (in Italia: Detto Fatto – L’arte dell’efficienza – Sperling & Kupfer edizioni) espone alcuni principi e il modus operandi del suo sistema per la produttività personale.
In un articolo sulla gestione del tempo non si può non citare questa metodologia che più di ogni altra lettura ha influenzato e influenza l’organizzazione di aziende e professionisti di tutto il mondo.
Sarebbe impossibile riassumere tutto il metodo GTD in questo post e dunque consiglio la lettura del suo libro a chiunque voglia maggiori dettagli.
Per semplicità, ti racconterò i punti salienti per aiutarti nella tua gestione del tempo.
1. Libera la mente
Secondo Allen il punto da cui partire per organizzarsi efficacemente e vivere alla grande è liberare la mente dalle montagne di input quotidiani. L’autore paragona il nostro cervello alla memoria RAM di un computer: se teniamo troppi processi aperti andiamo in tilt e generiamo stress.
Ecco dunque il primo passo per muoversi nel Getting Things Done: fare un elenco esaustivo di tutte le “questioni in sospeso” siano esse personali o professionali.
2. Organizza
Dopo aver raccolto in un unico contenitore tutto ciò che ronzava nella nostra testa, Allen suggerisce di analizzare uno per uno gli elementi raccolti, decidendo immediatamente cosa farsene. In particolare ogni punto della maxi-lista andrebbe collocato nella giusta sotto-lista, eccone alcune:
- Someday (prima o poi)
- Progetti (l’elemento richiede più azioni)
- Da fare subito (per le azioni che richiedono meno di 2 minuti)
- Delegare (farlo fare a qualcun altro)
- Programmare (segnare in agenda)
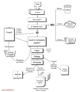
Ecco uno schema riepilogativo del flusso di lavoro nel modello di gestione del tempo Getting Things Done (click sull’immagine per ingrandire)
3. Rifletti e agisci
Aggiungiamo poi che una delle parti più interessanti nel libro Getting Things Done è senz’altro la domanda guida per la produttività personale:
“Qual è il prossimo passo?”
Secondo David Allen, infatti, uno dei motivi per cui talvolta ci blocchiamo nelle nostre to-do list è dato dal fatto che costruiamo “liste dell’infattibilità”, non riusciamo cioè a stabilire azioni concrete per muoverci verso la realizzazione di ciò che elenchiamo sui nostri taccuini.
4. Verifica
L’ultimo punto che aggiungo tra i pilastri dell’organizzazione del tempo nel sistema GTD è la verifica settimanale.
Tra le strategie per la produttività personale Allen ricorda più volte che il mondo di ci bombarda di input e notifiche e gli obiettivi personali potrebbero cambiare rapidamente.
Per questo motivo l’autore consiglia di fermarsi almeno una volta a settimana e ripartire dalla raccolta esaustiva di tutto ciò che occupa spazio nei nostri pensieri.
Perché funziona il metodo GTD per la gestione del tempo?
La risposta va ricercata in quello che viene indicato in psicologia come effetto Zeigarnik (dal nome della ricercatrice che lo ha identificato).
L’effetto Zeigarnik si manifesta come la tendenza di ricordare le attività incompiute o interrotte con maggior facilità rispetto a quelle completate. In buona sostanza se non vi liberate di ciò che appanna i vostri pensieri (annotandoli per esempio in un taccuino), il rumore di fondo prodotto dagli stessi aumenterà in maniera esponenziale, impedendovi di fluire liberamente.
Il metodo 1-3-10 per gestire gli impegni e focalizzarsi

Un sistema abbastanza noto per gestire efficacemente gli impegni è il metodo che chiamo 1-3-10.
Non esiste una vera e propria linea guida su questo approccio e probabilmente è stato ideato da qualche anima pia sulla base del buon senso. Te ne voglio parlare perché mi capita spesso di lavorare con questo sistema che trovo semplice ed efficace.
Ogni giorno appena arrivo in ufficio faccio un elenco che contiene:
- La cosa fondamentale da realizzare nella giornata (1)
- Tre cose importanti di cui è bene che io mi occupi (3)
- Dieci attività marginali che potrebbero essere utili ma non sono essenziali (10)
Nell’ultima lista si inseriscono attività come (prenotare treni, inviare qualche mail particolare, telefonate da fare etc.).
Per qualcuno il sistema potrebbe apparire eccessivamente restrittivo (una sola cosa fondamentale su cui concentrarsi!?!?!?) ma quello che trovo bello del metodo 1-3-10 è proprio l’invito alla focalizzazione.
Secondo una ricerca dell’Università di Stanford, infatti, chi opera in maniera multi-tasking ottiene performance scadenti nella qualità del proprio lavoro.
Aumentare la concentrazione: la tecnica del pomodoro

Quando parliamo di gestione del tempo non possiamo non considerare il tempo sprecato in distrazioni e mancanza di concentrazione. Ecco dunque venire in soccorso una strategia efficace: la tecnica del pomodoro!
Di questa tecnica ne ho già parlato nell’articolo motivazione nello studio. La ritengo molto utile per migliorare la propria concentrazione.
Come ho detto all’inizio dell’articolo i due pilastri per la gestione del tempo sono gli obiettivi e lo stress. Le continue interruzioni e distrazioni a cui siamo sottoposti diventano l’ostacolo più grande per il raggiungimento di ciò che desideriamo con uno stato di leggerezza. Ecco dunque che per aumentare la nostra soddisfazione diventa essenziale l’abilità di concentrarsi.
Alla fine degli anni 80 l’imprenditore Italiano Francesco Cirillo diede vita a un sistema semplice e geniale per migliorare la produttività personale: la tecnica del pomodoro. Questa deve il nome al famoso timer da cucina a forma di pomodoro (io lo uso anche per i miei amati spaghetti).
È una tecnica molto efficace che si articola in alcuni passi:
- Individua un’attività da eseguire.
- Imposta un timer a 25 minuti (va bene anche il cellulare :D)
- Rimani concentrato e lavora sull’attività scelta finché il timer suona.
- Concediti una sosta per circa 5 minuti.
- Ogni 4 cicli da 25 minuti prenditi una sosta più lunga (15-30 minuti)
In sintesi: come gestire il tempo
Il time management è strettamente connesso a 2 pilastri: obiettivi e stress. Per poter gestire bene il tuo tempo hai bisogno cioè di un sistema che ti permetta di avvicinarti a ciò che desideri e che ti permetta di farlo con un senso di appagamento e leggerezza.
Per gestire al meglio il tuo tempo ti consiglio dunque di:
- Operare più possibile nel quadrante delle opportunità (attività importanti e non urgenti)
- Liberare la mente e organizzare i tuoi pensieri
- Migliorare la tua organizzazione quotidiana con il metodo 1-3-10
- Allenare la tua concentrazione con la tecnica del pomodoro
E tu come fai per essere efficace e gestire bene gli impegni? Faccelo sapere nei commenti!








